衡水金卷先享题信息卷2023语文答案,2023衡水金卷先享题试卷答案大全,找衡水金卷就上:答案好帮手,本套答案为衡水金卷先享题全国乙卷语文一

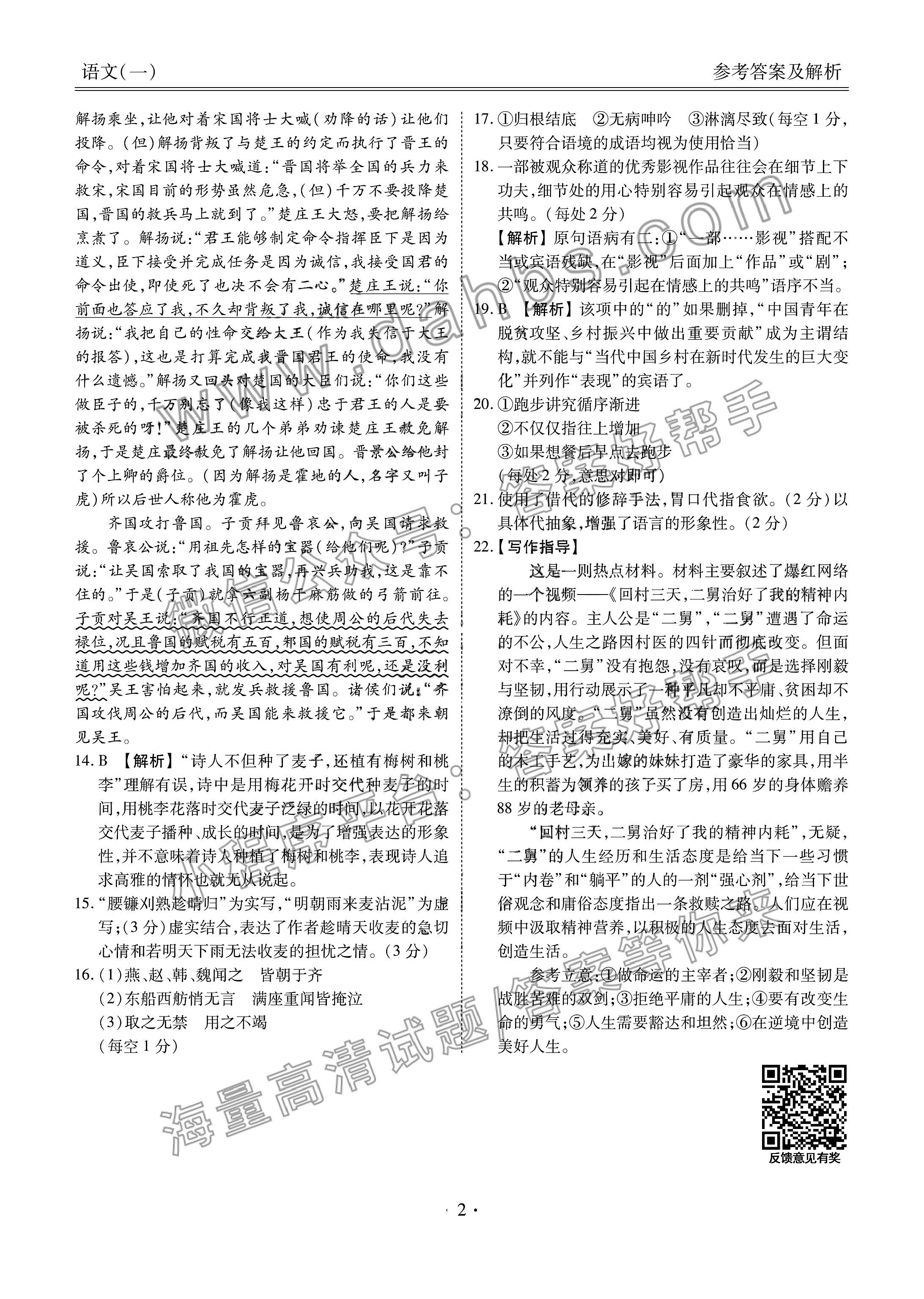
1.A 【解析】B.“如果风景描写引起读者不适的阅读体验,就说明其中的风景描写过于冗长”假设不成立,风景描写过于冗长可导致读者阅读不适,但引起读者阅读不适的不一定是风景描写过于冗长。 C.“因而风景描写也就失去了宙美价值”偷换概念,原文为“独特的审美价值”。D.“特别指出成语滥用、误用的技术问题”曲解文意,没有“误用”的技术问题。
2.D 【解析】“文章末段是小说风景描写的技术性这一维度的深度延伸”分析错误,末段带有总结性,是对三个维度的总结。
3.C 【解析】“如果不能起到推动情节发展的作用,也是无意义的”以偏概全,推动情节发展只是风景描写有意义的其中之,不是全部。
4.B 【解析】偷换概念,高斯玻色取样”应为“高斯玻色取样矩阵”。
5.D 【解析】“已在一些尖端科技领域发挥重要作用”错,材料中的时态是将然,选项为已然。
6.①有我国几十年电子计算机技术和“九章”的基础做基础;②有科技创新的理念为动力;③有效发挥科技团队的优势。(每点2分)
7.A 【解析】对楚云飞服饰的描写,没有为李云龙的出场做铺垫的作用。
8.①烘托了李云龙的威武形象,与下文他们敞开棉衣露出炸药的情节形成呼应,意味着李云龙是有备而来。(3分)②暗示了当时的社会环境,讽刺了国民党政府的腐败无能。(3 分)(如有其他答案,只要言之成理亦可酌情给分)

9.①通过李云龙的语言来表现,如楚云飞有目的地允他一个副师长的位置时,他说“我那一团人马,楚兄想必一也有考虑”,径直揭穿了楚云飞的不良居心。②通过李云龙的行为来表现,如为防不测,他事先与两个卫士都在身上绑上炸药;离开时他挟制楚云飞将自己送到城楼上机枪的射程之外。③通过侧面描写来表现,如李云龙还未赴宴,楚云飞便做了精心准备,他心想李云龙城府极深,表面上称兄道弟,那张嘴像抹了蜜.却是个只能占便宜不能吃亏的人。(每点2分)
10.B 【解析】“欲使”与“周公之后”构成动宾关系,中间不能断开,排除A、C两项。
2023衡水金卷先享题试卷答案大全,找衡水金卷就上:答案好帮手,本套答案为衡水金卷先享题全国乙卷语文一,衡水金卷先享题信息卷2023语文答案。